隨著時空轉變,人們對於生活與居住空間品質更加講究,因此都市空間設計與環境美學受到更多的關注。為了都市整體設計及友善、宜居與永續環境發展,台中市政府都發局戮力策劃「第12屆台中市都市空間設計大獎」並以「獨一無二」為主題,透過入圍作品展覽等系列活動,揭序都市建築、景觀環境及地方美學等城市風貌,並於今(15)日舉辦座談活動,期許展現出多元的城市建築及設計能量。
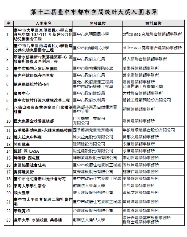
都發局表示,第12屆都市空間設計大獎,除了維持前屆的「年度空間設計首獎」、「建築空間獎」、「公共環境空間獎」、「小場域建築空間獎」、「評審特別獎」及為鼓勵台中市推廣獨有的「宜居建築設計獎」外,今年也考量接軌國際永續SDGs指標,增設「低碳永續建築獎」,總計7大類別獎項;統計今年累積報名總件數82案,其中分別投件參賽118個作品,無論是建築開發商或是公共工程主辦機關報名都相當踴躍。23件入圍作品已於市府台灣大道市政大樓文心樓1樓公開展覧,將展出至12月23日,都發局希望藉由公開展覽,傳遞設計師與建築師們獨到的設計理念和實務經驗。
另一方面,都發局長李正偉特別表示「入圍就是肯定!」,除了透過入圍作品展覽向各界傳遞台中市都市發展中的建築形態與空間、景觀氛圍,彰顯出「友善宜居」、「健康永續」、「創意設計」的城市典範外,更要讓市民朋友對台中市都市設計、宜居建築等政策成果更有感受,同時也讓第二大直轄市朝向淨零建築與國際永續指標SDGs社區發展與永續城市等目標接軌。
最後,李局長也特別代表市長盧秀燕邀請各界共同參與今年12月29日下午2點,在勤美洲際酒店舉辦的「第12屆台中市空間設計大獎」頒獎典禮,一起揭曉此屆15件獲獎名單,分享獲獎的喜悅與榮耀,共同見證獨一無二的城市光榮。
(12/15*12)*都發局
聯絡人:台中市政府都市發展局 陳先生
聯絡電話:04-22289111分機65413

Facebook
Twitter
LINE