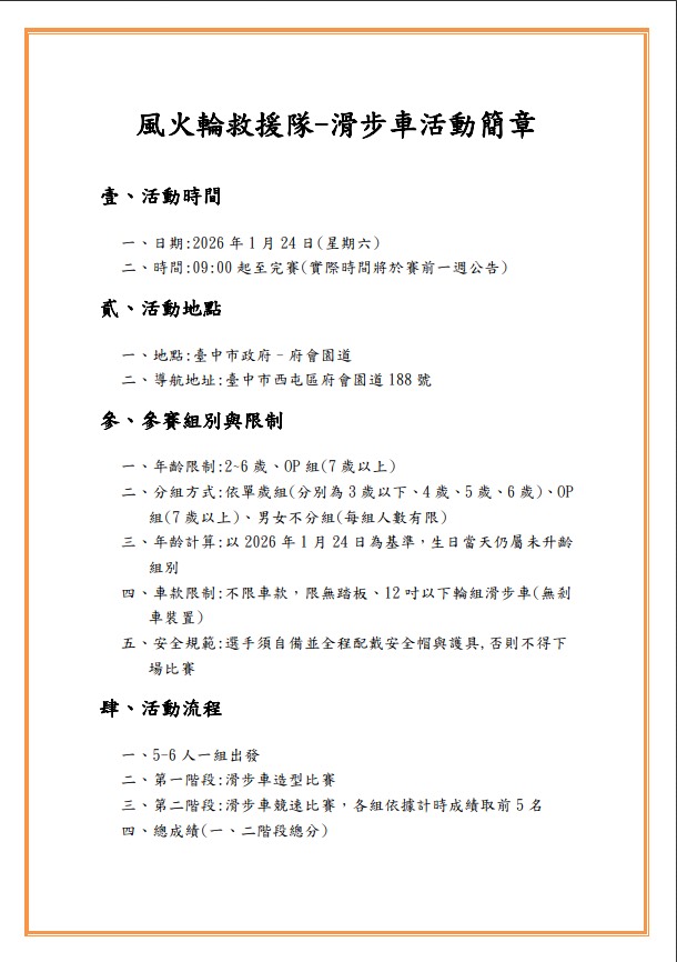
為拉近與民眾的距離,並讓孩童從小認識消防工作的日常與辛勞,台中市政府消防局將於明(115)年1月24日在市府舉辦「風火輪救援隊-119消防體驗×滑步車挑戰賽」,邀請學齡前小朋友騎著滑步車化身「小小風火輪救援隊」,透過趣味競賽與消防體驗,感受救援精神與團隊合作的重要性。報名時間自12月30日上午10時開跑,民眾可上消防局臉書粉絲專頁填寫報名連結,額滿截止。
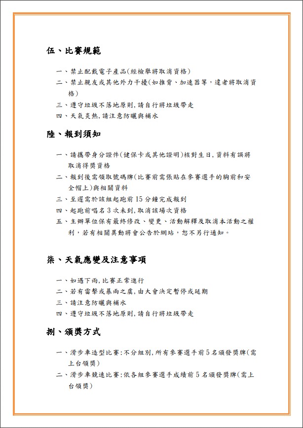
消防局說明,此次滑步車挑戰賽以學齡前孩童為主要參加對象,活動中規劃競速組、造型組及總成績獎項,鼓勵孩子在安全無虞的環境下,勇於挑戰自我、展現創意,也讓家長陪伴孩子留下珍貴的親子回憶。相關比賽辦法、分組方式及安全規範,可至台中市消防局臉書參閱公告之報名簡章( https://reurl.cc/6bkaNO )。
活動當天除滑步車挑戰賽外,現場亦安排東森幼幼台的哥哥、姊姊,為大家帶來活力帶動跳,炒熱活動氣氛;同時設有各式各樣的美食市集與消防闖關體驗區,透過互動遊戲向親子宣導防火、防災與緊急應變知識,並結合捐血活動,邀請民眾以實際行動支持消防與醫療救護量能。
消防局表示,期盼透過創新、多元的親子活動形式,讓防災教育向下扎根,也讓民眾在輕鬆參與的過程中,更加理解消防人員守護城市安全的付出與使命;另外台中市政府重磅推出「台中Hi 8 全城開趴」,自12月起一路延續至明年中台灣燈會,88天期間串聯8大「見8就發」等指標性活動,且已提前完成大型節慶活動的整體規劃與活動安全前置規劃佈署,邀請您與親友共同安心參與。
(12/29*14)*消防局
聯絡人:台中市政府消防局 胡先生
聯絡電話:04-23811119分機453

Facebook
Twitter
LINE